云顶国际yd333(中国)有限公司
中文版
|
ENGLISH
|
微信
首页
热轧
带材
板卷
冷轧
压延
板卷
制管
管
制品
制品
装饰
加工
第一资讯
行业动态
财经信息
供求信息
会展信息
政策法规
行业标准
基础知识
商情世界
实时行情
价格行情
统计数据
区域之窗
佛山地区
揭阳地区
肇庆地区
潮州地区
江门地区
中山地区
广州地区
阳江地区
关于协会
协会简介
领导成员
协会章程
分支机构
组织架构
选举制度
理(监)事成员
协会公众号
会员专区
会员推荐
会员专访
会员新闻
品牌推荐
招聘发布
协会会刊
资料下载
入会指南
当前位置:
首页
>
第一资讯
>
政策法规
最新通知
关于广东省不锈钢材料与制品协会2023-2024年度“不锈工匠”候选名单的公示
关于开展2023-2024年度“不锈工匠”选拔活动的通知
3月18-19日!第六届不锈钢管道产业发展论坛→
关于 2024 年春节放假安排的通知
广东省不锈钢材料与制品协会第三届理(监)事候选人 名单公示
广东省不锈钢材料与制品协会第三届领导班子候选人名单公示
广东省不锈钢材料与制品协会迁址公告
《不锈钢穿线套管及配件》公开征求意见
广东省不锈钢材料与制品协会新增会员公告
关于广东省不锈钢材料与制品协会成立换届工作领导小组、选举监督委员会的公告
第一资讯
行业动态
财经信息
供求信息
会展信息
政策法规
行业标准
基础知识
政策法规
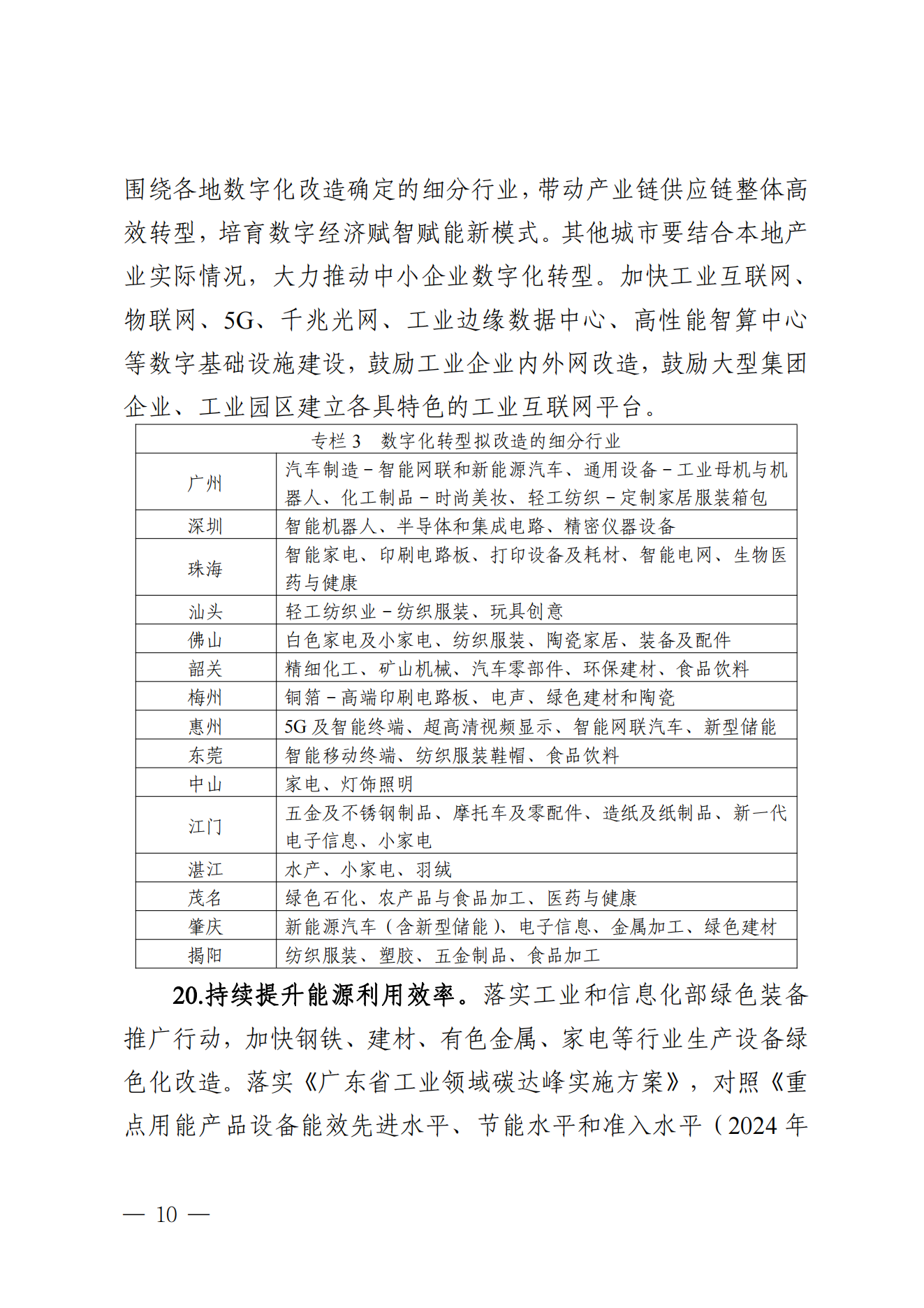
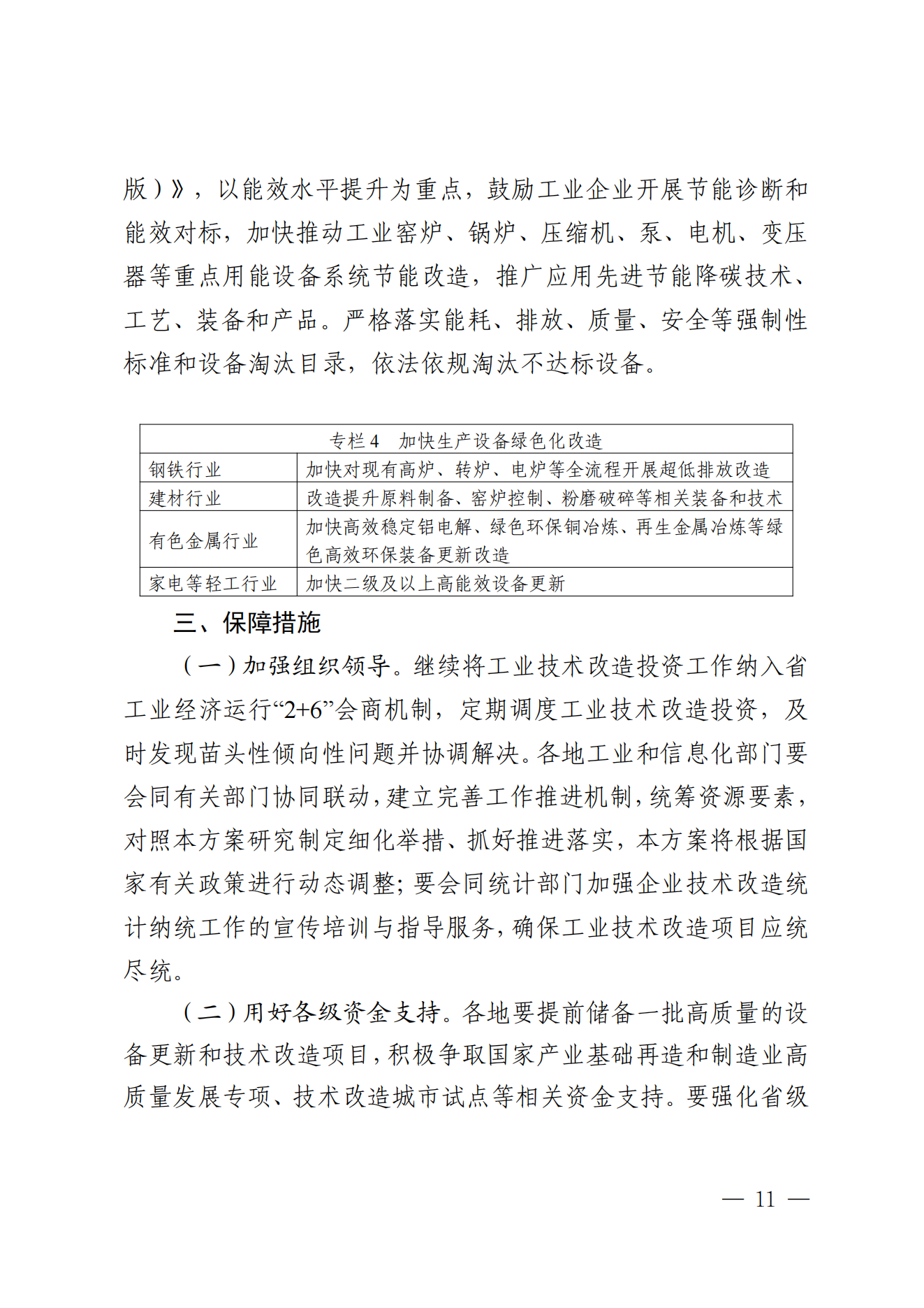
《广东省推进工业设备更新和技术改造提质增效工作方案》正式发布
4月16日,广东省工业和信息化厅发布了《关于印发广东省推进工业设备更新和技术改造提质增效工作方案的通知》。方案内容如下:
上一篇:
广东省人民政府办公厅关于印发广东省以标准提升牵引设备更新和消费品以旧换新行动方案的通知
下一篇:
返回列表