当前位置:首页 > 第一资讯 > 行业动态
行业动态

青山规划建设:不锈钢钢管、家具、厨具及冷轧等项目

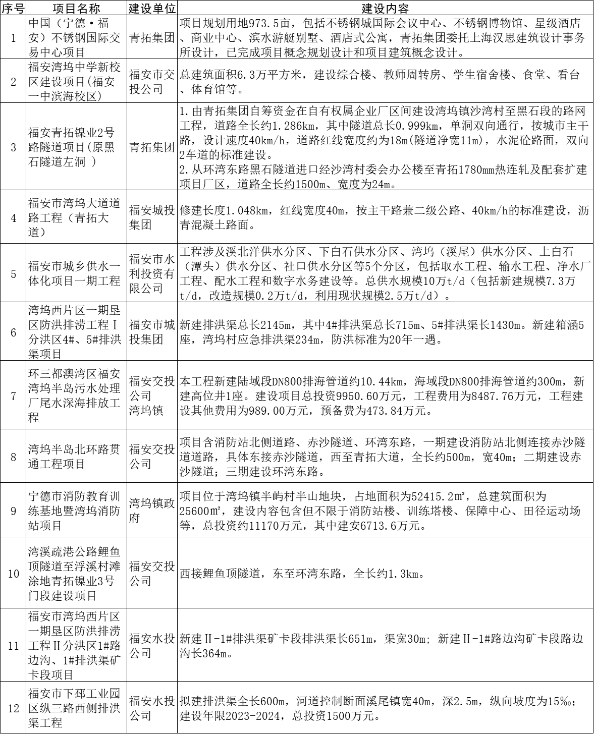
日前,《宁德市人民政府关于印发宁德市推动不锈钢新材料产业高质量发展实施意见的通知》(宁政规〔2024〕5号)发布。《通知》提出,宁德将打造全球最大、全方位领先的不锈钢新材料生产及深加工基地。

此外,《通知》还详细披露了2024—2025年不锈钢新材料产业重点任务清单、2024—2025年不锈钢新材料产业重点项目一览表、2024—2025年不锈钢新材料产业产城融合配套项目一览表及不锈钢新材料产业远期规划建设项目一览表。