青山盘价上涨、甬金新增60万吨产能、6万吨不锈钢项目进展...
青山、德龙盘价上调
据市场消息,昨日上午,青山304冷热轧统涨300元/吨,具体如下:
304热轧(期货):
宽板:热轧大板期货15300元/吨;
窄带:鼎信304冷轧15300元/吨,30478冷轧14700元/吨,8月期货。
304冷轧(期货):
304甬金四尺基价:15700元/吨;
宏旺、永旺、瑞浦、上克:15600元/吨。
德龙(佛山)
昨日,304资源9月期货盘价2次调涨,共上调100元/吨,正式盘价为:
冷轧基价15700元/吨,返100元/吨;
五尺热轧基价15350元/吨,返100元/吨,自提。
宁波宝新6万吨不锈钢项目进入热试阶段
近日,,由中冶南方热工设计建设的宁波宝新年产6万吨高品质不锈钢项目光亮退火炉成功送电烘炉,标志着光亮机组顺利进入热试阶段。据悉,该项目是宁波宝新坚持“薄特精优+极致效率”发展之路,着力打造高端不锈钢产品的重点项目。
甬金下半年共计新增约60万吨产能
甬金股份在投资者互动平台表示,公司2023年上半年没有新项目投产,下半年陆续有广东甬金三期新增35万吨宽幅2B产能,浙江甬金新增19.5万吨精密和BA产能,甘肃甬金新增8万吨BA产能,共计新增约60万吨。
鼎信实业特种新材料项目方坯拉速突破新高
据青拓集团消息,近日,鼎信实业炼钢厂连铸车间特种新材料项目方坯拉速突破新高,新线连铸拉速突破2.01m/min,刷新190*190不锈钢方坯铸机最高拉速纪录。
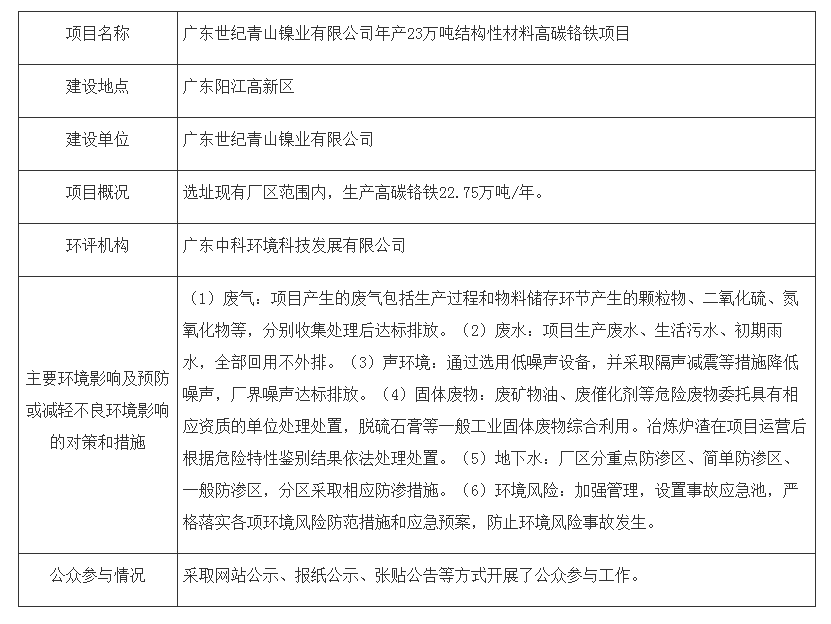
世纪青山年产23万吨结构性材料高碳铬铁项目环评批准公示
据广东省生态环境厅消息,根据广东世纪青山镍业有限公司年产23万吨结构性材料高碳铬铁项目环境影响评价结论、技术评估报告及相关地市生态环境部门初审意见等,按照建设项目环境影响评价审批程序的有关规定,其拟对该项目环境影响评价文件作出批准决定。

华飞印尼银团项目成功落地
据中国进出口银行浙江省分行消息,近日,浙江省近年来投资金额最大的“一带一路”建设项目——华飞印尼项目银团落地会在衢州召开。据悉,该项目总投资20.8亿美元,具备年产12万吨镍金属量、6万吨钴金属量的生产能力,采用世界先进的第四代红土镍矿高压酸浸(HPAL)工艺,具备高自动化控制、超低成本产出、超低碳排放等突出特点。该项目可带动我国设备和工程承包出口约90亿元人民币,可带动劳动就业1600余人次,年均出口创汇约16亿美元,对当地社会经济发展具有重要意义。
上一篇:国内一不锈钢六连轧窄带生产线投产
下一篇:返回列表

