云顶国际yd333(中国)有限公司
中文版
|
ENGLISH
|
微信
首页
热轧
带材
板卷
冷轧
压延
板卷
制管
管
制品
制品
装饰
加工
第一资讯
行业动态
财经信息
供求信息
会展信息
政策法规
行业标准
基础知识
商情世界
实时行情
价格行情
统计数据
区域之窗
佛山地区
揭阳地区
肇庆地区
潮州地区
江门地区
中山地区
广州地区
阳江地区
关于协会
协会简介
领导成员
协会章程
分支机构
组织架构
选举制度
理(监)事成员
协会公众号
会员专区
会员推荐
会员专访
会员新闻
品牌推荐
招聘发布
协会会刊
资料下载
入会指南
当前位置:
首页
>
第一资讯
>
行业动态
最新通知
关于举办【不锈精讲堂】第6期(聚焦AI应用)的通知
关于召开广东省不锈钢材料与制品协会三届三次理事会议的通知
关于举办【不锈精讲堂】第5期(财税管理专题)的通知
关于举办2025广东不锈钢品牌质量发展大会的通知
广东省不锈钢材料与制品协会2024-2025年度“不锈工匠”名单公示
关于开展2024-2025年度“不锈工匠”推选的通知
关于举办第七届不锈钢管道产业发展论坛的通知
关于举办2025广东不锈钢出海交流会的通知
关于任命广东省不锈钢材料与制品协会专职副秘书长的公告
关于广东省不锈钢材料与制品协会新增会员的公告
第一资讯
行业动态
财经信息
供求信息
会展信息
政策法规
行业标准
基础知识
行业动态
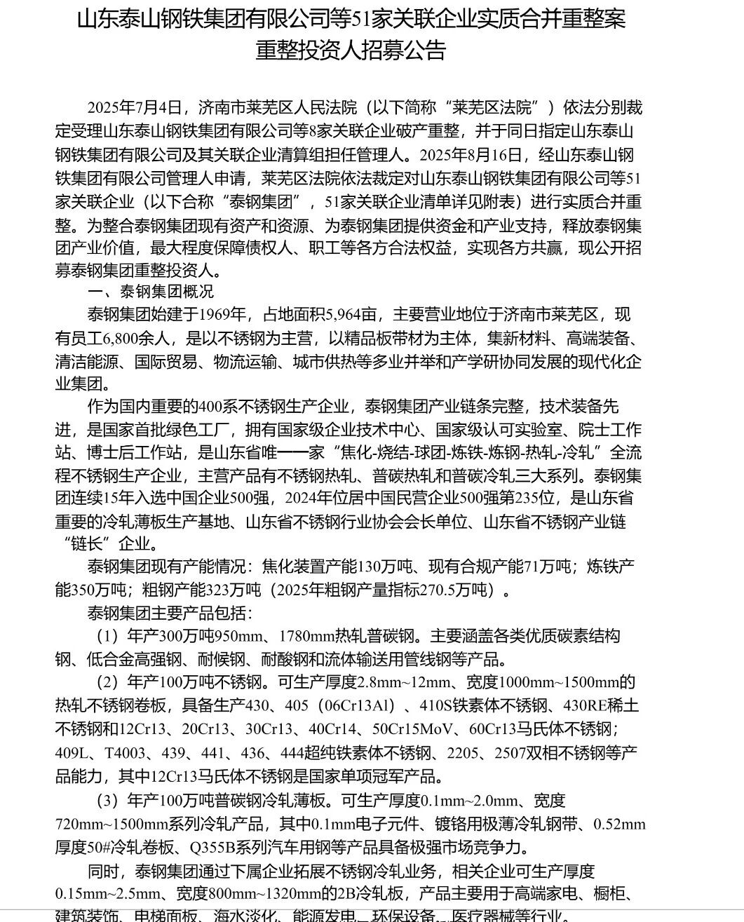
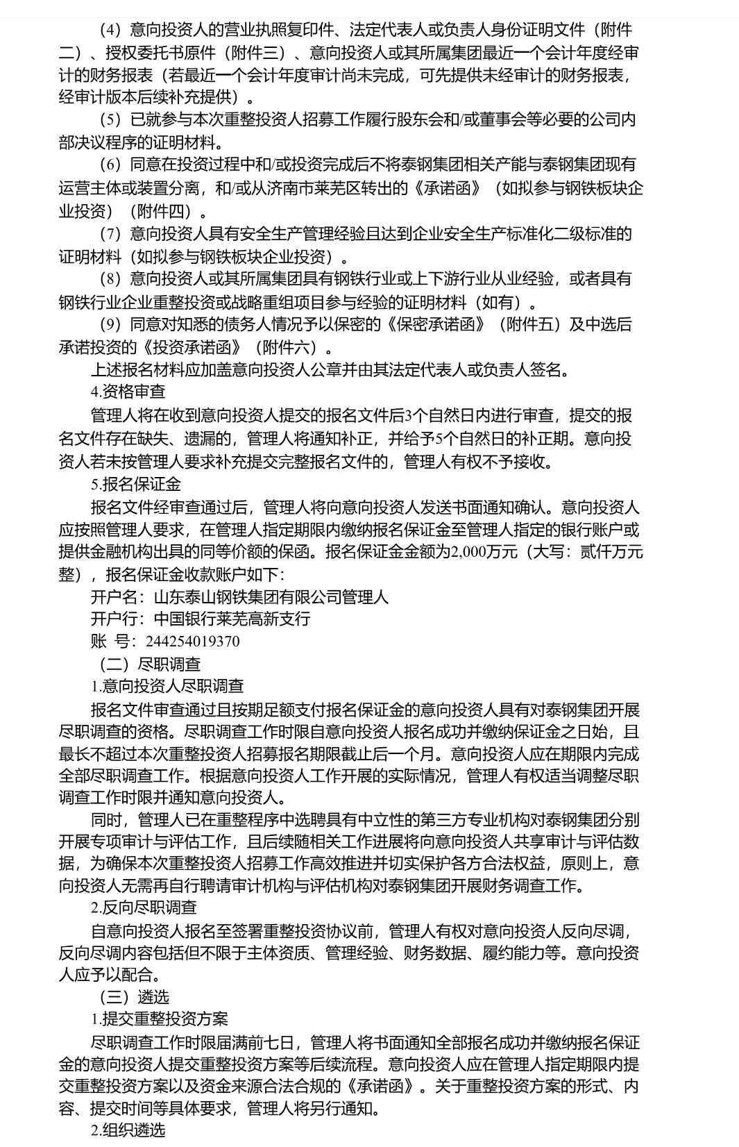
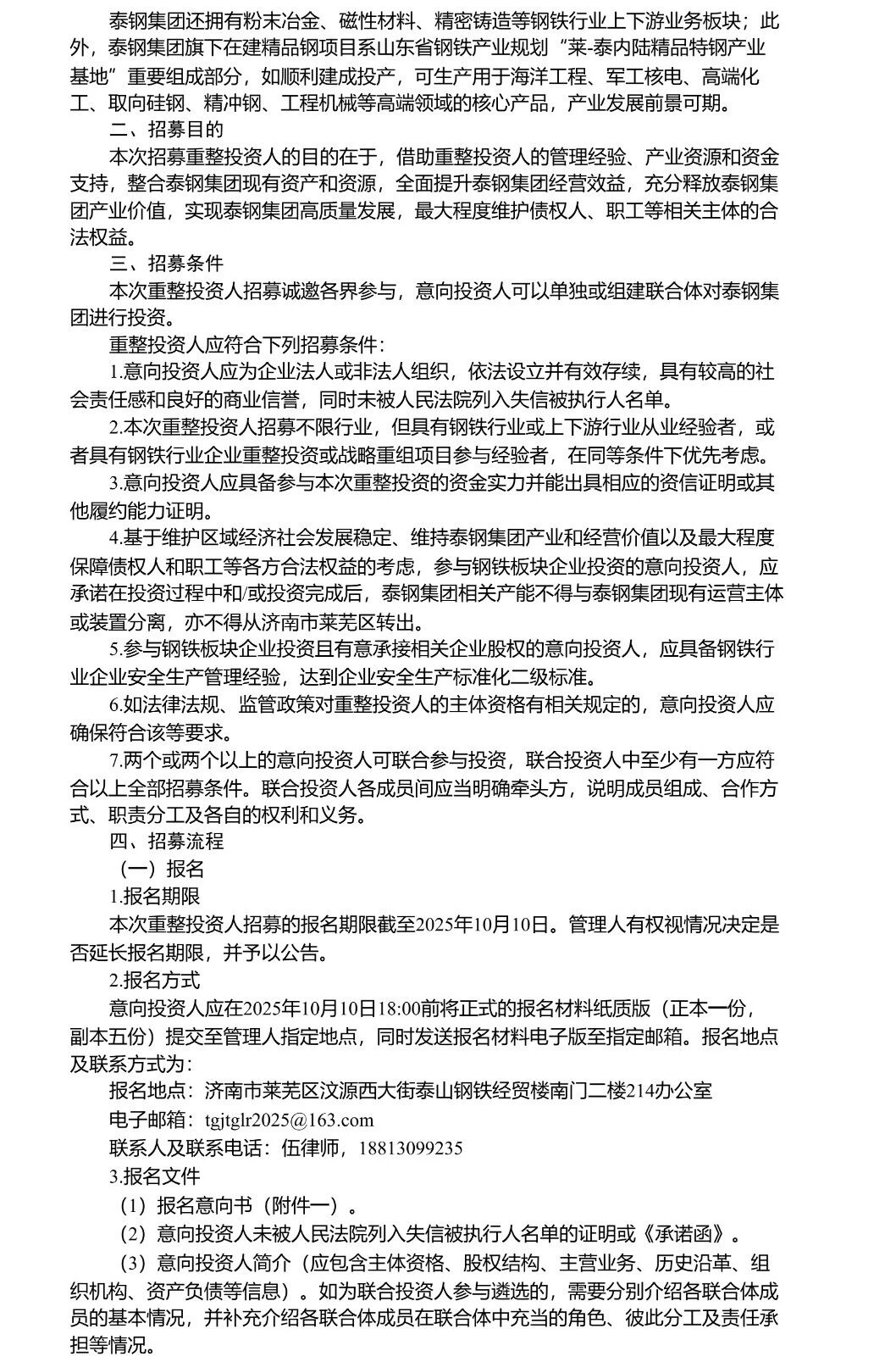
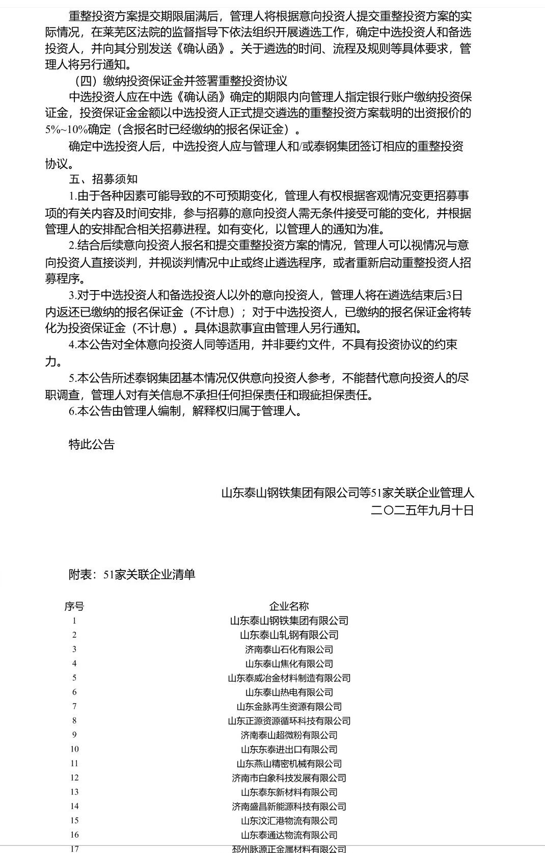
泰山钢铁集团破产重整案新进展:招募投资人→
上一篇:
青山6亿投建一不锈钢管项目;太钢首创首发一产品成功交付;法院裁定两家企业进行实质合清算…
下一篇:
返回列表