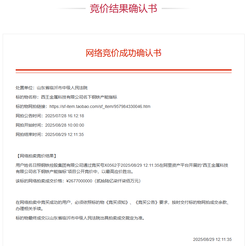
26.77亿!一钢厂466万吨钢铁产能指标拍卖成交→
8月29日,日照钢铁控股集团有限公司通过在阿里资产平台成功竞拍下西王金属科技有限公司名下钢铁产能指标,该标的网络拍卖成交价格为26.77亿元。本次竞拍起拍价为21.97亿元,保证金4亿元,加价幅度为1000万元,共有2人报名。
西王金属科技有限公司名下钢铁产能指标包括1号高炉公称容积1080立方米序列对应铁产能指标118万吨/年、1号转炉公称容积100吨序列对应钢产能115万吨/1年产能指标,以及2号高炉公称容积1080立方米序列对应铁产能指标118万吨/年、2号转炉公称容积100吨序列对应钢产能115万吨/1年(实际以山东省化工产业安全生产转型升级专项行动领导小组最终认定的产能指标数量为准)。

值得注意的是,工信部去年发出通知, 自2024年8月23日起,暂停公示、公告新的钢铁产能置换方案。竞买人应自行向相关机关咨询钢铁行业产能置换相关政策。因政策原因导致钢铁产能指标竞买后不能转移、价值发生变化的,由竞买人自行承担相应的法律后果。


值得注意的是,工信部去年发出通知, 自2024年8月23日起,暂停公示、公告新的钢铁产能置换方案。竞买人应自行向相关机关咨询钢铁行业产能置换相关政策。因政策原因导致钢铁产能指标竞买后不能转移、价值发生变化的,由竞买人自行承担相应的法律后果。

下一篇:返回列表


