云顶国际yd333(中国)有限公司
中文版
|
ENGLISH
|
微信
首页
热轧
带材
板卷
冷轧
压延
板卷
制管
管
制品
制品
装饰
加工
第一资讯
行业动态
财经信息
供求信息
会展信息
政策法规
行业标准
基础知识
商情世界
实时行情
价格行情
统计数据
区域之窗
佛山地区
揭阳地区
肇庆地区
潮州地区
江门地区
中山地区
广州地区
阳江地区
关于协会
协会简介
领导成员
协会章程
分支机构
组织架构
选举制度
理(监)事成员
协会公众号
会员专区
会员推荐
会员专访
会员新闻
品牌推荐
招聘发布
协会会刊
资料下载
入会指南
当前位置:
首页
>
第一资讯
>
行业动态
最新通知
关于2021年度“不锈工匠”入围名单的公示
关于2021年度“不锈工匠”选拔公示活动的通知
2021年广东省“专精特新”企业校园招聘活动通知
关于第四届不锈钢管道产业发展论坛延期举办的公告
2021-2022年产业领域科技攻关专项申报
第四届不锈钢管道产业发展论坛定档11月8-9日,约起来!
2021年佛山市细分行业龙头企业认定申报启动
2021年广东省“专精特新”新品发布会新品遴选工作(第三批)的通知
关于第四届不锈钢管道产业发展论坛延期的通知
2021年度广东省科学技术奖提名工作开始啦
第一资讯
行业动态
财经信息
供求信息
会展信息
政策法规
行业标准
基础知识
行业动态
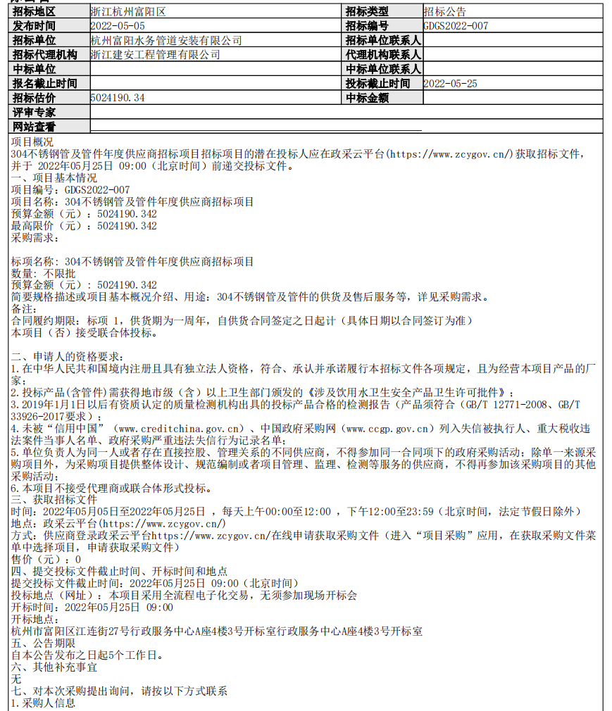
富阳水务管道安装公司不锈钢管及管件年度供应商招标公告
上一篇:
辽源市2022年城市燃气管道等老化更新改造项目招标公告
下一篇:
返回列表